電競賽事

前《英雄聯盟》職業戰隊 Fun Plus Phoenix(後簡稱 FPX)選手 milkway 曾在 2024 年率領戰隊在春季賽中掀起了一陣青春風暴,以不被看好的配置一路殺進了季後賽,由於 milkway 發揮十分亮眼,賽季結束後便被母隊 RNG 從 FPX 中撈了回來。
但在同年年底舉行的「德瑪西亞杯」上,卻遭到博主 峽谷kkz 爆料涉嫌洩漏隊伍BP策略,消息一經發出並迅速引起軒然大波,其中 峽谷kkz 還於貼文中直接點名 FPX 官方微博::「還在嘴硬沒有假賽?」

對此 FPX 立刻發布公告聲明此乃不實指控,隨後報警並啟動法務團隊維護自家戰隊名譽,而 milkway 本人在也在數日後也提出律師函,聲稱貼文中的截圖為拼貼而成。
該事件一直延燒至今,終於在今(30)日有了結果。milkway 在微博上發布了一篇公告,內容提及針對「博主 峽谷kkz 指控其洩漏戰隊BP」經警方偵查研判和多方筆錄後證明該事件完全不成立,事實上 milkway 本人並未涉及任何假賽嫌疑,並感謝一路支持他的朋友與粉絲,且要對造謠者提出告訴。



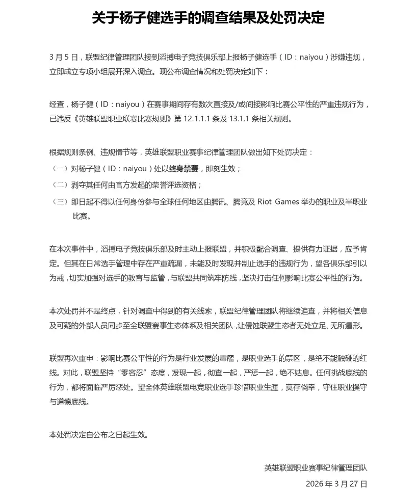
近期 LPL 中另一起假賽風波如今也落下帷幕,TES Naiyou 日前遭爆料在第一賽段對決 WBG 的比賽中進行假賽,經聯盟一連串的調查,於 3 月 27 日發布正式公告,宣布 TES Naiyou 假賽事件確有其事,且有數次直接或間接影響比賽公平性的嚴重違規行為,因此 LPL 官方宣布對 Naiyou 處以終身禁賽,剝奪所有經《英雄聯盟》官方發起的榮譽及評選資格,並禁止以任何身分在全球參加由騰訊、騰競以及 Riot Games 舉辦的職業&半職業賽事





注意到圖中的 AD選手 JiaQi 了嗎?在今天 milkway 洗清嫌疑以前,這位 AD 選手可是連續與3名進行假賽的打野同一隊,這運氣只能說是衰到一個極點了……而在第二賽段 Jackylove 回歸下,JiaQi 之後又該何去何從呢?